苏州宿迁工业园区管理委员会

政府信息公开

名称 2024年度苏州宿迁工业园区财政局机关单位决算公开
索引号 016184991/2025-00112 分类 财政预决算   财政    公示
发布机构 苏州宿迁工业园区 公开日期 2025-09-19
文号 关键词
文件下载
时效

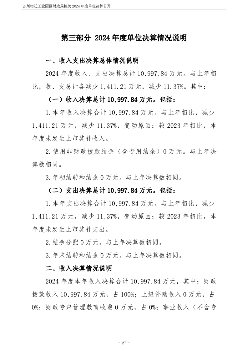
2024年度苏州宿迁工业园区财政局机关单位决算公开









































相关信息